各有关普通高等学校招生办公室、各区(后方基地)考试招生机构:
现将《2025年上海市普通高校面向应届中等职业学校毕业生招生工作实施办法》印发给你们,请遵照执行。
附件:2025年上海市普通高校面向应届中等职业学校
毕业生招生工作实施办法
上海市教育考试院
2025年4月8日
附件
2025年上海市普通高校面向应届中等职业学校毕业生招生工作实施办法
为做好2025年上海市普通高校面向中等职业学校(含中专、职校和技校,以下简称“三校”)全日制应届毕业生(以下简称“三校生”)招生工作,根据《上海市教育委员会关于做好2025年上海市普通高校面向应届中等职业学校毕业生招生工作的通知》(沪教委学〔2025〕14号)文件精神,特制定本实施办法。
一、招生对象
符合《上海市教育委员会关于做好2025年上海市普通高校考试招生报名工作的通知》(沪教委学〔2024〕37号)和《上海市教育考试院关于印发〈2025年上海市普通高校考试招生报名实施办法〉的通知》(沪教考院高招〔2024〕20号)规定,已在2025年上海市普通高校考试招生网上报名期间勾选参加“2025年上海市普通高校招收‘三校生’考试”(简称“三校生”高考,下同)的考生,方可参加志愿填报。
二、志愿填报
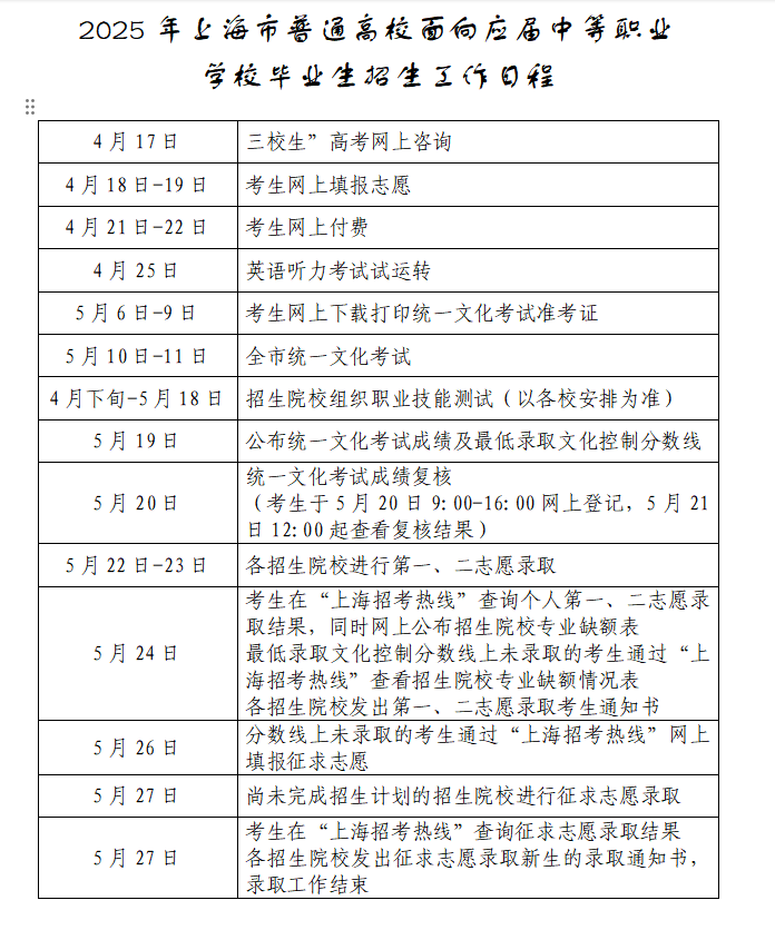
符合志愿填报资格的考生可于4月18日9:00-22:00至4月19日9:00-16:00期间,登录“上海招考热线”网站(www.shmeea.edu.cn)填报志愿。
“三校生”高考志愿设置为顺序志愿,每人最多可填报2所院校。如招生院校在本科和高职(专科)专业都有招生计划,考生最多可分别填报该校2个本科专业志愿和2个高职(专科)专业志愿;如招生院校只有本科或只有高职(专科)招生计划,考生最多可填报该校2个专业志愿。报考艺术类专业的考生,须在第一志愿院校的第一专业填报艺术类专业。纳入入学当年中职校招生计划的进城务工人员随迁子女的三校生仅可参加专科层次录取。
已完成网上志愿填报的考生须于4月21日9:00-22:00至4月22日9:00-12:00期间,登录“上海招考热线”网站网站完成网上缴费。未在规定时间内完成网上缴费的考生不能参加考试和录取。完成缴费的考生可于5月6日-9日期间登录“上海招考热线”网站自行下载打印统一文化考试准考证。
招生院校在第一、第二志愿录取结束后仍未完成招生计划,将面向最低录取文化控制分数线上未被录取的考生征求志愿。符合填报征求志愿条件的考生可于5月24日在“上海招考热线”网站查看招生院校专业缺额情况,并于5月26日9:00-16:00通过“上海招考热线”网站填报征求志愿。征求志愿仍为顺序志愿,考生按志愿先后顺序依次填报,所填报的院校数量不限,每所院校内可填2个专业。
为便于考生在志愿填报前了解相关政策、报考院校及专业,各招生院校、市教育考试院将于4月17日15:00-20:00通过“上海招考热线”和“东方网”接受考生网上咨询。
三、考试
2025年本市普通高校招收“三校生”考试分统一文化考试(语文、数学、外语3科)和职业技能测试(2科)两部分。考生必须参加由市教育考试院组织的统一文化考试和由各招生院校组织的职业技能测试,成绩齐全才能参加投档录取。
1.统一文化考试科目及时间
日期 |
考试 |
5月10日(星期六) |
9:00—11:30 语文 |
14:00—15:40 数学 |
5月11日(星期日) |
9:00—10:40 外语 |
2.职业技能测试由考生报考的第一志愿院校组织实施,考试内容、时间详见各招生院校招生章程。
3.各科考试满分值:语文、数学、外语(语种含英语、德语、日语,其中英语听力部分20分,德语听力部分15分,日语不设听力部分)三科文化课,每科满分均为100分;职业技能测试两科,每科满分均为100分。统一文化考试英语科目的听力考试内容将采用考点校园广播播放,考生无需携带收音机参加英语考试。
4.考生须遵守《2025年上海市普通高校面向应届中等职业学校毕业生招生统一文化考试考场规则》。将视考生情况集中安排考区。
四、加分事宜
根据市教委文件规定,符合“三校生”考试招生报名条件且符合加分政策要求的考生,须持相关加分证明于2025年4月14日-16日至所在毕业学校或区考试招生机构办理加分手续,各区考试招生机构须于2025年4月17日前向市教育考试院上报符合政策加分对象的考生名单。同时,区考试招生机构和考生所在毕业学校须在本单位网站公示加分考生名单,公示时间为5个工作日。
五、思想政治品德考核
思想政治品德考核主要考核考生本人的现实表现。考生毕业学校应本着实事求是的精神,对考生的思想政治品德、科学文化、身心健康、劳动技能等作出鉴定;对受到校级以上表彰奖励或受到过校级处分未撤销的应如实填写在政治思想品德考察表的相应栏目内。
六、录取
录取工作在市教委领导下,由市教育考试院组织实施,根据语文、数学、外语文化课成绩统一划定全市各类最低录取文化控制分数线(不低于100分)。
考生需具备统一文化考试和职业技能测试五科齐全成绩方可参加投档录取。招生院校应贯彻德、智、体、能多方面考核,公平、公正、公开择优录取的原则。原则上在最低录取文化控制分数线上的考生中按“3+2”五科总分成绩择优录取(考生第一志愿报考学校的职业技能测试成绩可作为其他院校录取时参考)。如学校自定录取标准的,须在网上填报志愿前向社会公布,并报市教育考试院备案。
若考生填报的第一志愿院校第一专业是艺术类专业,但未被艺术类专业录取,且其统一文化课考试成绩达到非艺术类专业最低录取文化控制分数线,可按其所填的其他非艺术类专业志愿(包括第二志愿院校的志愿和征求志愿)投档、录取。
若考生填报的第一志愿院校第一专业是非艺术类专业,则其所填的所有专业志愿(包括第二志愿院校的志愿和征求志愿)均按非艺术类专业的最低录取文化控制分数线进行投档、录取。
最低录取文化控制分数线上未被录取的考生,可通过“上海招考热线”网站填报征求志愿。考生填报征求志愿时,原报考艺术类专业考生,如文化课成绩达到非艺术类专业最低录取文化控制分数线,也可填报非艺术类专业征求志愿。市教育考试院按考生志愿顺序从高分到低分投档,招生院校按公布的录取办法择优录取。
录取名单经市教育考试院审核批准后,由招生院校通过邮政速递(EMS)发出录取通知书。
考生被录取后,凭录取通知书到毕业学校领取纸质档案,由考生将本人的纸质档案送交录取院校。
被录取的考生在录取院校规定时间内报到,不报到的视作自动放弃。
七、体检
“三校生”高考的体检工作,按照2003年教育部、原卫生部、中国残疾人联合会联合印发的《普通高等学校招生体检工作指导意见》和《教育部办公厅 卫生部办公厅关于普通高等学校招生学生入学身体检查取消乙肝项目检测有关问题的通知》(教学厅〔2010〕2号)执行,由考生毕业学校与所在区体检站联系组织进行。各招生院校在《普通高等学校招生体检工作指导意见》和《教育部办公厅卫生部办公厅关于普通高等学校招生学生入学身体检查取消乙肝项目检测有关问题的通知》的基础上,根据本校的办学条件和专业培养要求,提出对考生身体健康状况的补充规定,并事先向社会公布。新生入学后,招生院校可对录取的新生进行复查。
八、严肃考试招生纪律
上海市普通高校面向应届中等职业学校毕业生招生工作是普通高校招生工作的重要组成部分,各招生院校要加强领导,成立以校领导牵头的招生领导小组和招生监察小组,指导本校招生办公室制定并具体落实各项招生规定和政策,全过程监督考试考务及招生录取工作。
对报名、考试、录取等招生各环节出现违法违规行为的,严格按照《中华人民共和国教育法》、《国家教育考试违规处理办法》(教育部令第33号)和《普通高等学校招生违规行为处理暂行办法》(教育部令第36号)等有关规定严肃处理,依法依规追究当事人及相关人员责任。
