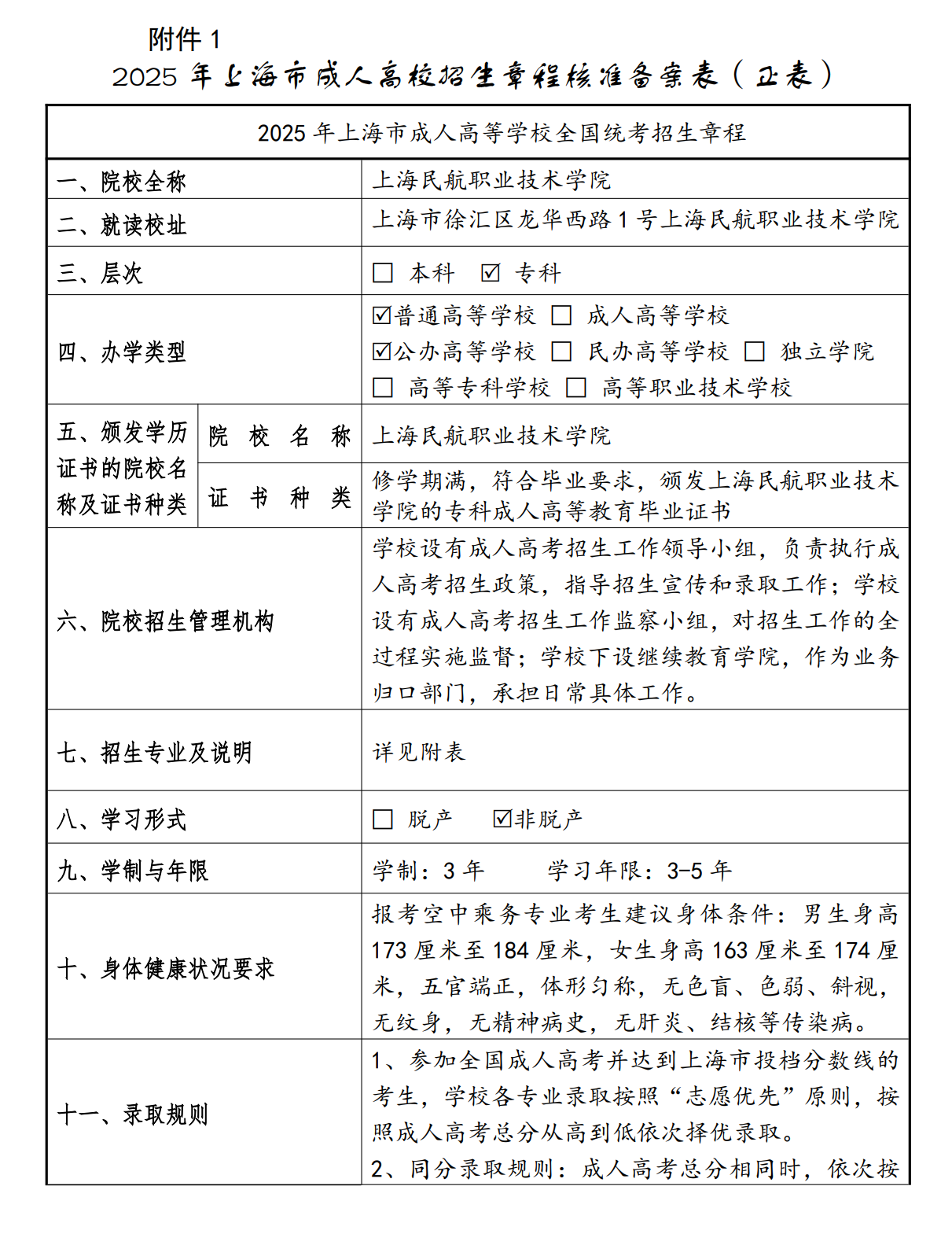
首页 信息公开指南 信息公开目录 信息公开栏目 最新公开信息 信息公开规章制度 信息公开申请 便民服务 网上互动 专科层次依法自主招生章程、招生计划及考生资格、录取结果 当前位置: 首页 > 信息公开栏目 > 高校招生信息 2025年上海市成人高校招生章程核准备案表 作者:浏览量:时间:2025-08-22